黑料正能量
黑料正能量 欢迎您
简体中文
English
黑料正能量
黑料正能量 概况
黑料正能量 概况
黑料正能量简介
黑料正能量 标识
黑料正能量 领导
地理位置
历史沿革
组织机构
组织机构
党委办公室
行政综合办公室
教务办公室
科研办公室
人才工作办公室
研究生管理办公室
学科与学位办公室
学生工作办公室(团委)
成人教育办公室
汽车工程系
能源与动力工程系
车身工程系
热科学与能源工程系
液力机械传动研究所
人才培养
博士生培养
硕士生培养
工程硕士培养
本科生培养
成人教育
奖助学金
学业导师
队伍建设
人才政策
师资队伍
科学研究
科研成果
科研团队
实验室
成果展示
本科教学
专业介绍
培养方案
实践教学
招生宣传
教学研究
教学通知
规章制度
文件下载
专业认证
毕业设计展
课程信息
党建工作
党员发展
政策文件
工作机构
黑料正能量 文化
校园文化
科技创新
社会实践
招生信息
本科生
研究生
工程硕士
成人教育
国际交流
信息服务
院长信箱
通知公告
通知公告
当前位置:
黑料正能量
>
通知公告
> 正文
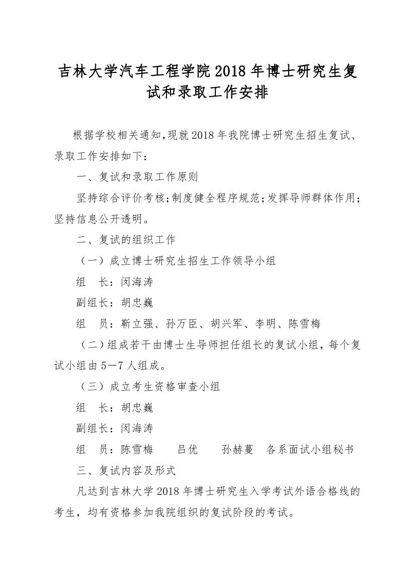
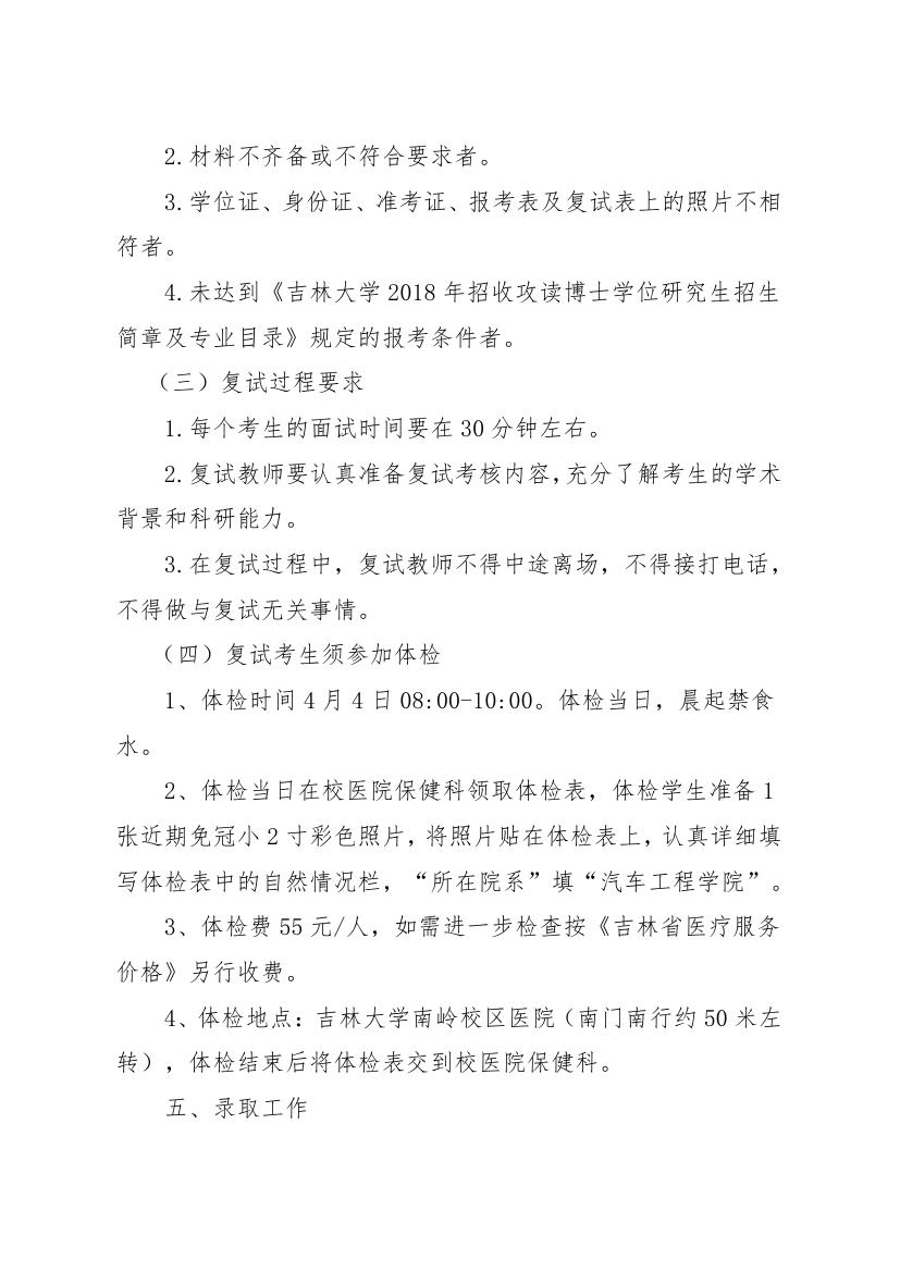
黑料正能量 2018年博士研究生复试和录取工作安排
日期:2018-04-02 10:57:56 作者: 访问量:
上一篇:
黑料正能量 2018年硕士研究生招生拟录取名单公示
下一篇:
黑料正能量 2018年硕士研究生招生复试成绩公布